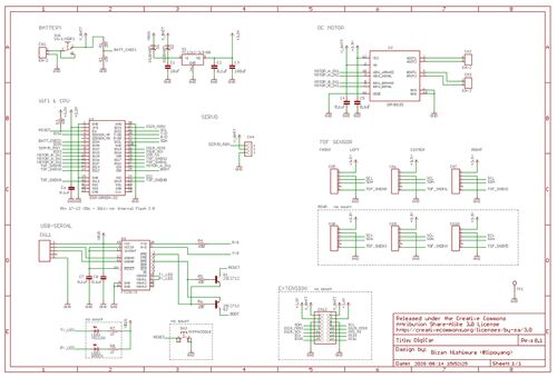
デジカーの回路図を描きました。 回路図 (DigiCar.pdf) デジカーはRumiCar互換のミニ四駆サイズの自動運転カーです。 デジカーはデジもく会が企画しています。 デジカー(仮) デジカー(仮)の回路検討
引用をストックしました
引用するにはまずログインしてください
引用をストックできませんでした。再度お試しください
限定公開記事のため引用できません。