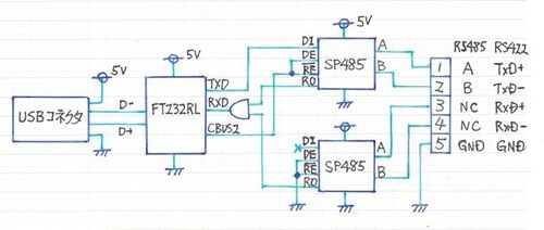
PCのCOMポートをRS485に接続するには、レベル変換のほかに半二重通信のための制御が必要になります。具体的にはRS485変換ICのDE/~REピンに制御信号を入力しないといけません。これにはいくつかの方法があります。 (1) FTDIのICのTXDENを接続する メリット: …
引用をストックしました
引用するにはまずログインしてください
引用をストックできませんでした。再度お試しください
限定公開記事のため引用できません。